Introducción
El dolor lumbar (low back pain –LBP–), con o sin radiculopatía (irradiación del mismo por la pierna), es uno de los problemas de salud más frecuentes en el mundo y una de las causas más comunes de discapacidad en personas por encima de los 45 años. Un 80% de la población está afectada por esta dolencia en algún momento de la vida(1,2).
El coste sanitario de la evaluación y el del tratamiento del dolor lumbar agudo (de duración menor de 3 meses) es de billones de dólares anuales, sin incluir los costes laborales. Se dice que el 90-95% de las lumbalgias remite en 1-2 meses; el 5-10% restante, aquellas que se cronifican, son las responsables del 85-90% del gasto total originado por esta patología(2).
El aspecto más alarmante de estos datos es que, lejos de disminuir, van en aumento(1). Y no solo en España, sino también en países de nuestro entorno. Tomando como ejemplo cifras recientes de Alemania, se habla de un gasto en costes directos por lumbalgia en ese país de unos 7.000 €/persona y por absentismo suponen el 75% del coste total de la incapacidad temporal (IT)(3,4).
Debido su elevada prevalencia y en un intento de racionalizar el manejo de esta patología, surgen las guías clínicas, que están desarrolladas internacionalmente, con estudios que las comparan entre sí y evalúan cómo se han ido implementando a lo largo de los años(5). Estas guías se han ido equiparando y homologando a los criterios entre las diferentes comunidades.
La variabilidad de las presentaciones clínicas, las evoluciones, los tipos y las intensidades del dolor lumbar hace difícil ajustarse al cumplimiento de las guías clínicas del dolor lumbar. Por otra parte, la literatura(6) nos muestra la escasa adherencia de los médicos a dichas guías clínicas e incluso analizan por qué:
- Falta de conocimiento de las mismas.
- Falta de familiaridad.
- Falta de acuerdo.
- Falta de eficacia.
- Falta de confianza en su eficacia a largo plazo.
- Inercia de sus antecesores.
- Barreras económicas.
Diagnóstico y desarrollo de algoritmos y pruebas complementarias
El diagnóstico etiológico solo es posible en el pequeño porcentaje de casos en los que el dolor lumbar está originado por causas específicas. La mayor parte de los procesos dolorosos lumbares quedan englobados dentro del grupo de los llamados dolores lumbares mecánicos inespecíficos. Para alcanzar un diagnóstico clínico acertado, es preciso seguir una adecuada sistemática basada inicialmente en una minuciosa historia clínica, seguida de una exploración física exhaustiva y finalizando con unas pruebas complementarias correctamente indicadas.
A la hora de valorar la idoneidad de solicitar pruebas complementarias en pacientes con dolor lumbar, conviene saber que, dado que en el 90% de los casos se produce la resolución de los síntomas en un periodo inferior a las 4 semanas, se afirma que, realizando una anamnesis y examen físico correcto, las pruebas complementarias no suelen añadir datos relevantes para el diagnóstico y el tratamiento de los pacientes con dolor lumbar agudo mecánico inespecífico. Como consecuencia de esto, los expertos en el manejo del dolor lumbar y las guías de manejo clínico recomiendan no prescribir nunca pruebas diagnósticas de imagen de manera rutinaria en ausencia de signos o señales de alerta.
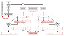
Figura 1. Triaje, sistema de selección y clasificación de pacientes.

Tabla 1. Diagnóstico diferencial de los síndromes radiculares

Este trabajo tiene 2 objetivos principales:
- Ayudar a los médicos asistenciales a identificar a cada paciente con dolor lumbar y realizar un triaje inicial que los encuadre en la categoría que les corresponde (Figura 1)(7,8).
- Una vez encuadrado el paciente en su categoría, confirmar el diagnóstico a través del flujograma de pruebas complementarias con el mínimo perjuicio para el paciente y con el mayor ajuste del uso de recursos y de gastos:
- Diagnóstico diferencial de síndromes radiculares (Tabla 1)(9,10).
- Diagnóstico diferencial de patología específica de columna (Tabla 2)(11,12).
Tabla 2. Diagnóstico diferencial de la patología específica de columna

Material y método
Se realiza una revisión bibliográfica relacionada con el manejo diagnóstico y terapéutico del dolor lumbar, siendo de máximo interés aquellas citas enfocadas en el diagnóstico a través del triaje y en el uso de las pruebas complementarias más adecuadas, así como el momento más oportuno para solicitarlas, mediante una búsqueda sistemática en las guías clínicas internacionales y bases de datos PubMed, Science Direct, Cochrane y otras guías de práctica clínica (GPC) de ámbito nacional e internacional, revisiones en Medline-PubMed, PEDro, Kovacs, Lillacs, Scielo y el Índice Médico Español (IME). El periodo de búsqueda ha sido sin límites de fecha hasta abril de 2021.
Figura 2. Estrategia de búsqueda bibliográfica.

Con esta estrategia de búsqueda hemos encontrado los resultados que se reflejan a continuación, utilizando, los MesH (Medical Subject Headings) Terms seleccionados (Figura 2).
Resultados
Indicación de pruebas complementarias
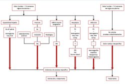
En el caso de la patología dolorosa lumbar, la única indicación de solicitud de pruebas diagnósticas en las primeras semanas de evolución de la dolencia sería la presencia le “banderas rojas”(13,14,15,16) de sospecha de procesos específicos graves o potencialmente graves (tumor, infección, enfermedad inflamatoria intra- o extraespinal). Para encontrar las “banderas rojas” y seleccionar adecuadamente estos casos, deben buscarse los datos de alarma en la realización de unas exhaustivas historia clínica y exploración física (Figura 1), a partir de las cuales encontraremos la justificación para sugerir la realización de una determinada prueba diagnóstica. En su ausencia, los exámenes complementarios podrían retrasarse de 6 a 8 semanas, sin riesgo de dejar de diagnosticar procesos graves y reduciendo la probabilidad de relacionar la existencia de cambios propios de la edad en los estudios de imagen con el desarrollo de un cuadro doloroso lumbar agudo.
Existen muchas guías clínicas con los criterios de alerta tanto generales para el dolor lumbar como particulares para la sospecha de fracturas o de lesión neurológica (Figura 3)(11,12).
Figura 3. Algoritmo de pruebas complementarias y signos de alarma positivos.

En los pacientes con dolor lumbar de más de 6 u 8 semanas de evolución, que no mejoran tras la aplicación de un tratamiento conservador correctamente indicado o con sospecha de una lesión radicular, todas las guías indican ya la solicitud de determinadas pruebas complementarias.
Laboratorio. Analítica y bioquímica
Pruebas de laboratorio
En líneas generales, las pruebas de laboratorio son de poca ayuda en el diagnóstico del dolor lumbar, no recomendándose su realización de forma rutinaria en ausencia de datos clínicos de alarma.
Se describe brevemente el valor diagnóstico de las pruebas más importantes:
- Velocidad de sedimentación globular (VSG). Aunque es muy inespecífico, probablemente sea una de las pruebas de mayor utilidad, tras la historia clínica y la exploración física, para diferenciar las causas graves o inflamatorias de dolor lumbar de las causas puramente mecánicas. Es un reactante de fase aguda, cuya elevación sugiere la presencia de inflamación o lesión tisular, aunque no puede precisar cuál puede ser su origen.
A pesar de su casi nula especificidad, debido a su elevada sensibilidad es considerada por algunos autores como la prueba de screening de mayor valor para detectar afecciones no mecánicas en la columna lumbar. Una VSG muy elevada, igual o superior a 100 mm/h, se asocia frecuentemente a neoplasias, especialmente metástasis, al mieloma múltiple, infecciones bacterianas agudas, enfermedades del tejido conectivo, fracturas y espondilitis anquilosante en fase activa(17). Tiene, insistimos, el inconveniente de ser muy poco específica. - La proteína C reactiva (PCR) es también un reactante de fase aguda inespecífico. Oscila en un rango de 5-6 mg/litro en sangre, está elevada en más del 90% de los casos de espondilodiscitis y se considera el mejor marcador para ver la evolución del tratamiento, ya que vuelve a rangos de normalidad antes que la VSG(10,18).
- Hematíes, hematocrito y hemoglobina. Es más fiable la cifra de hemoglobina que la del hematocrito. En un paciente con dolor lumbar sin otra sintomatología o proceso, la presencia de anemia (concentración de hemoglobina en sangre por debajo de 13 g/dL en el varón y de 12 g/dL en la mujer) sugiere generalmente un proceso inflamatorio sistémico que determina una disminución en la formación de hematíes o un aumento en su destrucción periférica. Las enfermedades inflamatorias del aparato locomotor, especialmente las hematológicas, suelen producir anemia, las llamadas anemias de los procesos crónicos.
La administración mantenida de salicilatos y antiinflamatorios no esteroideos puede llegar a provocar microsangrados digestivos, que pueden conducir a una ferropenia. - Leucocitos y fórmula leucocitaria. El número de leucocitos y la fórmula leucocitaria son generalmente normales en el dolor lumbar de características mecánicas. La presencia de una leucocitosis obedece por regla general a la existencia de un proceso infeccioso. También las neoplasias malignas con metástasis en médula ósea y determinados tumores (broncopulmonares, hepatobiliares, gástricos y renales) pueden producir leucocitosis, así como reacciones neutrofílicas con hiperleucocitosis.
- Análisis básico de orina. Un análisis básico y un sedimento de orina pueden ser de cierta ayuda en los casos en los que la historia clínica sugiera un probable origen genitourinario en el proceso doloroso lumbar. El hallazgo patológico más común es la leucocituria, sugestiva de infección vesicouretral o renal, lo que obligará a realizar un cultivo de orina.
Pruebas de imagen
Radiografía simple de columna lumbar
Los estudios radiológicos simples son fáciles de obtener, están al alcance de la mayoría de los médicos y centros asistenciales, y son económicamente asequibles, sobre todo en comparación con otras técnicas diagnósticas. Como consecuencia de ello, teniendo en cuenta la elevada incidencia de dolor lumbar, es considerado el síntoma que determina con mayor frecuencia la solicitud de radiografías entre los pacientes no ingresados. Sin embargo, las diferentes revisiones sobre el tema y la opinión de los expertos en la materia abogan por limitar su uso a pacientes concretos y a un pequeño número de proyecciones(19).
Tabla 3. Indicaciones de estudio radiológico

En pacientes con un proceso doloroso lumbar, solo en un bajo porcentaje de casos, entre el 25 y el 30%, los estudios radiológicos son normales. Esto ya lo objetivó Nachemson(20), quien comprobó que solo en 1 de cada 2.500 radiografías de la columna vertebral dorsolumbar de pacientes adultos aparecían hallazgos de valor diagnóstico no sospechados clínicamente.
Tabla 4. Banderas rojas: su existencia obliga a realizar pruebas complementarias

La excesiva valoración de la utilidad real de los estudios radiológicos en el dolor lumbar y la actitud defensiva que frecuentemente se adopta en un intento por evitar cometer errores diagnósticos se enfrentan con el objetivo de limitar, en la medida de lo posible, la realización de exploraciones complementarias innecesarias, además de no someter al paciente a radiaciones ionizantes excesivas e inadecuadas(3,21).
Figura 4. Algoritmo de pruebas complementarias y signos de alarma negativos con menos de 8 semanas de evolución.

Como consecuencia de esto, es necesario conocer los criterios que deben seguirse para realizar el diagnóstico diferencial de los síndromes radiculares y de las patologías específicas más frecuentes con dolor lumbar (según el algoritmo de las Figuras 3 y 4), así como para protocolizar la solicitud de estudios radiológicos en pacientes con dolor lumbar (Tablas 3 y 4).
Figura 5. Espondiloartropatía degenerativa.

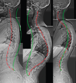
Otros hallazgos radiológicos frecuentes, como las anomalías congénitas de transición lumbosacra, espondilolistesis, secuelas de epifisitis, la espina bífida oculta, las escoliosis leves o moderadas, la hiperlordosis, espondiloartropatía, etc., se encuentran casi por igual en pacientes con y sin dolor lumbar (Figuras 5, 6 y 7)(22,23).
Figura 6. Secuelas de epifisitis. Reproducido de Perolat et al.(22).

Por otro lado, alteraciones degenerativas denominadas como “enfermedades” que forman parte de síndromes radiculares asociadas con dolor lumbar se observan con frecuencia en asintomáticos.
Incluso en presencia de signos positivos de irritación radicular, académicamente no es preciso realizar de forma automática un estudio radiológico de la columna lumbar. Los únicos síntomas de afectación radicular que precisarían un estudio diagnóstico específico de forma urgente serían aquellos que se presentan en el contexto clínico de un síndrome de la cola de caballo, en presencia de un déficit neurológico progresivo o en el caso de una afectación plurirradicular.
Figura 7. Hiperlordosis. Reproducido de Oakley et al.(23).

Las patologías en las que sería necesario realizar un estudio diagnóstico precoz, al precisar un tratamiento especializado, son aquellas consideradas como enfermedades propias de la columna, recogidas en la Tabla 2, que incluye la presencia de “banderas rojas”, y se procederá como está descrito en el mismo.
Por lo tanto, ¿cuándo se debería realizar un estudio radiológico? (Tablas 3 y 4).
Realizar un completo interrogatorio, la historia clínica y la exploración física y, ante sospecha de una patología específica presente en el algoritmo de las Figuras 3 y 4, proceder en consecuencia.
Debe resaltarse que, en los casos de dolor lumbar atendidos en la mutuas de accidentes laborales, debido a las especiales características de la atención sanitaria que realizan y a la necesidad de determinar desde el primer momento la contingencia del proceso, es imprescindible realizar siempre al menos una radiografía anteroposterior (AP) y lateral (L) en bipedestación (o carga) de la columna lumbar.
Proyecciones radiológicas
La más frecuentemente utilizadas son la proyección AP y L. Se debe procurar incluir al menos hasta T11 y el borde superior de las caderas (Figura 8).
Figura 8. Radiografía anteroposterior lateral y lumbar.

Las radiografías oblicuas no son necesarias de forma rutinaria, estando indicadas en pacientes con una elevada sospecha de presentar una espondilólisis (Figura 9).
Figura 9. Radiografías oblicuas de columna.

Las radiografías dinámicas, habitualmente empleadas para descartar la presencia de una inestabilidad vertebral, no deben realizarse nunca en la fase aguda del dolor lumbar.
Estudios radiológicos repetidos
El estudio radiológico no debería repetirse por un médico no especialista, salvo que apareciera un cambio evidente en la sintomatología clínica del paciente o en su exploración física. Ante la persistencia del dolor más allá de 8 semanas o la aparición de signos de alarma, se procederá a seguir el criterio de las guías clínicas y solicitar al menos una resonancia magnética (RM) o derivar al paciente al especialista pertinente según la Figura 4.
Hay casos excepcionales, además de la atención en mutuas, como podrían ser los pacientes menores de 20 años o mayores de 50, ya que en estos grupos de edad es más frecuente que se presente una patología específica.
Igualmente, en los casos en situación de baja laboral, está justificada la realización precoz de una RM, ya que una exploración negativa podría permitir confirmar en el paciente la benignidad de su cuadro sintomático y evitar prolongar de forma injustificada la ausencia de su actividad laboral habitual. Y también un diagnóstico positivo de patología específica subyacente ahorra tiempo en la aplicación del tratamiento pertinente.
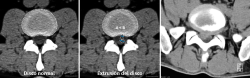
Tomografía axial computarizada (TAC) lumbar(24,25)
La TAC de la columna lumbar es un tipo de imagen de mayor resolución que la radiografía. Mediante un procesamiento de las imágenes radiográficas, se obtienen secciones y reconstrucciones de la columna en los 3 planos del espacio de una alta calidad diagnóstica, especialmente para el tejido óseo.
Figura 10. Escoliosis secundaria a hemivértebra.

La TAC, al estar basada en la toma de múltiples radiografías, usa una dosis de radiación relativamente alta. Se le puede añadir contraste, incrementando su resolución, y no se considera un procedimiento invasivo.
Constituye una técnica muy útil para evaluar las anomalías anatómicas de la columna vertebral (Figura 10).
Figura 11. Malformación vertebral en resonancia y tomografía axial computarizada.

La TAC visualiza con bastante precisión el tejido óseo, siendo claramente superior a la RM para ello. También permite visualizar los tejidos blandos intra- y paraespinales, aunque la RM es muy superior en la evaluación de estos tejidos, por lo que está siendo desplazada por esta para el estudio de los problemas discales, degenerativos y radiculomedulares (Figura 11).
Figura 12. Tomografía axial computarizada de hernia discal. Reproducido de Gaillard(26).

Entre las principales indicaciones de la TAC, se incluirían la sospecha clínica de hernia discal (Figura 12)(26), la estenosis del canal vertebral lumbar, la fractura vertebral lumbar, los tumores vertebrales, la valoración posquirúrgica tras una cirugía de artrodesis vertebral lumbar y la sospecha de una sacroileitis en el contexto clínico de una posible espondiloartropatía inflamatoria. También es muy útil como herramienta auxiliar en determinados procesos diagnósticos, como por ejemplo en la biopsia de una zona sospechosa y en el diagnóstico postoperatorio de la correcta colocación de implantes en la columna vertebral.
Al igual que en la radiología simple, muchos pacientes asintomáticos presentan imágenes anormales en la TAC. En el estudio de Wiesel et al.(25), más del 35% de las TAC de columna lumbar en personas asintomáticas eran patológicas. Por ello, los expertos advierten de la necesidad de correlacionar adecuadamente los hallazgos de la TAC con la sintomatología referida por el paciente.
La sobrevaloración de las imágenes sin una correcta valoración clínica puede conducir a errores diagnósticos y terapéuticos de importancia, oscilando desde restricciones severas de la actividad física y laboral, indicaciones terapéuticas o rehabilitadoras inadecuadas, y hasta intervenciones quirúrgicas no indicadas.
Resonancia magnética(19,21,24)
La RM constituye la técnica de imagen más moderna, con la ventaja de no utilizar radiaciones ionizantes, pero con el inconveniente de su precio, lo que limita su presencia en la totalidad de los centros sanitarios. Tiene también el inconveniente de no poder realizarse a pacientes tan obesos o voluminosos que necesiten una RM de mayor diámetro, así como provocar reacciones frecuentes de claustrofobia que obligan a realizar resonancias “abiertas”, de menor calidad de imagen.
Ofrece una excelente definición de las estructuras blandas (tanto intra- como extrarraquídeas). Permite una buena visualización del saco dural y su contenido, sin la necesidad de tener que inyectar contraste intratecal, además de permitir la detección de patologías intramedulares. Es, por tanto, la técnica diagnóstica de elección ante la sospecha de una patología específica de partes blandas, discos intervertebrales, ligamentos y saco neural, así como en la evaluación de una posible afectación tumoral, infecciosa o metabólica del raquis vertebral lumbar (Figura 13).
Figura 13. Hernia de disco extruida.

Las principales indicaciones para el empleo de esta técnica en el estudio de la patología dolorosa lumbar serían:
- La sospecha clínica de hernia discal: de elección, especialmente en pacientes jóvenes sin signos de espondilosis ni estenosis del canal vertebral; debería reservarse para pacientes candidatos a un tratamiento quirúrgico o aquellos que, con síntomas o signos de radiculopatía, no responden adecuadamente al tratamiento conservador pautado durante un periodo variable de 4 a 6 semanas.
- La estenosis del canal vertebral lumbar.
- La infección vertebral.
- Los tumores vertebrales.
- El traumatismo vertebral y su seguimiento, al detectar el edema residual de los cuerpos vertebrales fracturados en evolución.
- La lesión medular.
- Las malformaciones congénitas espinales
- La valoración del dolor lumbar tras una cirugía vertebral discal: constituye el único método diagnóstico para diferenciar una cicatriz fibrosa por una probable fibrosis posquirúrgica de una recidiva herniaria, con una precisión cercana al 98%.
Entre las posibles contraindicaciones de la RM, destacarían la presencia de marcapasos cardiacos, que pueden pasar de funcionar según la demanda a funcionar a una frecuencia fija, la existencia de clips metálicos vasculares o cualquier otro material magnético móvil. Igualmente, la presencia de implantes no ferromagnéticos, sin ser contraindicación para la realización de una RM, puede distorsionar las imágenes por posibles artefactos.
Gammagrafía ósea(27)
Es un método de medicina nuclear para obtener imágenes del esqueleto que representan la expresión del metabolismo óseo. Constituye una técnica diagnóstica sensible, con capacidad para proporcionar de una forma precoz, aunque poco específica, información sobre múltiples alteraciones esqueléticas de origen metabólico, traumático, infeccioso o tumoral.
Tiene las ventajas de no ser invasiva, con una tasa de irradiación muy baja en comparación con otras y con un coste inferior a la TAC y la RM, aunque bastante superior a la radiología simple. El tecnecio-99m es el isótopo que se usa más frecuentemente, unido a un difosfonato que tiende a fijarse en el hueso al ser absorbido en la superficie del cristal de hidroxiapatita.
Resulta particularmente adecuada cuando las radiografías no son capaces de detectar aún el aumento de actividad ósea, es decir, en etapas muy precoces. El problema radica en su poca especificidad ante una hipercaptación, que puede significar cualquier proceso inflamatorio como infección, tumor, fractura, etc.
Figura 14. Gammagrafía ósea. Reproducido de Ospina Caicedo et al.(28).

En pacientes con dolor lumbar, estaría indicada su realización ante la sospecha clínica de una patología específica grave (neoplasia, infección vertebral, fractura reciente), derivada de la historia clínica, el examen físico o la analítica convencional, y cuando la radiología simple es normal o poco evidente ante clínicas prolongadas sin diagnóstico. Estos estudios son de escasa utilidad en la patología mecánica, con la excepción de la espondilosis ístmica, no detectable en la radiología simple (Figura 14)(28).
Mielografía(19)
Se trata de una técnica invasiva que exige la inyección intratecal de un medio de contraste para resaltar la médula espinal y las raíces nerviosas en la realización de un estudio radiológico simple (mielografía simple) o una TAC (mielo-TAC). Actualmente, solo se emplean contrastes hidrosolubles no iónicos que pueden inyectarse con una aguja de pequeño calibre, proporcionando una buena visualización del contenido intratecal y una óptima opacificación con la TAC.
A pesar de la mejoría objetivada con el transcurrir de los años, la utilización de la mielografía ha disminuido de forma importante al ser suplantada por la RM y, actualmente, solo se realizan ocasionalmente mielo-TAC.
Discografía(29)
Constituye una evaluación radiológica (bajo control fluoroscópico) y fisiológica del disco intervertebral mediante, la inyección intradiscal de un medio de contraste, ya sea por vía intra- o extradural. Hay que tener en cuenta la cantidad de contraste que ha sido inyectado, la presión de inyección, el aspecto radiológico del disco inyectado y, por último, la reproducción de dolor durante la prueba.
La inyección de contraste en un disco intervertebral normal es habitualmente indolora y el contraste tiende a permanecer en el núcleo pulposo, por lo que se considerará positiva esta prueba cuando la inyección intradiscal provoca un dolor semejante al referido por el paciente y la morfología del discograma es anormal o se produce la extravasación del contraste utilizado.
Figura 15. Discografía.

La técnica consiste en pinchar oblicuamente con una aguja en el centro del disco e introducir un contraste radiopaco. El enfermo está despierto en todo momento. Con ese contraste radiopaco se produce una imagen clara de si el disco es o no patológico, pudiendo apreciar si el disco entre vértebra y vértebra está deshidratado, si la morfología es normal o diferente, si sale o no contraste, si hay dolor irradiado a ambas piernas o solo a una de ellas, y si ha notado o no dolor el paciente (Figura 15).
La discografía es utilizada como método diagnóstico del dolor discogénico, aunque varios metaanálisis demostraron una disminución de la tasa de falsos positivos del 0 al 10%. La discografía es una prueba subjetiva, confiando completamente en la experiencia de dolor del paciente durante la realización de este breve procedimiento. Entre los elementos que disminuyen la tasa de falsos positivos se encuentra la utilización de criterios de inclusión más estrictos y la monitorización de la presión intradiscal.
Por otra parte, es una técnica invasiva no exenta de efectos secundarios importantes, aunque infrecuentes: discitis, toxicidad del sistema nervioso central secundaria a la extravasación del contraste yodado en el espacio subaracnoideo, hemorragia intratecal, aracnoiditis, meningitis y afectación discal.
Sus condicionantes de falsos positivos, subjetividad y efectos secundarios han determinado una disminución importante en su utilización, quedando relegada su indicación de forma previa a la realización de una cirugía discal o de una fusión vertebral y en pacientes intervenidos quirúrgicamente con un fracaso de la fusión vertebral.
Electromiografía (EMG)(27,30,31,32)
Permite detectar en la musculatura, mediante la colocación de un electrodo con aguja, la presencia de signos de denervación, es decir, la existencia de actividad espontánea (fibrilaciones y ondas positivas) en reposo muscular y la pérdida de unidades motoras en la fase de contracción muscular (ausencia de potenciales de unidad motora, patrón simple o patrón mixto al máximo esfuerzo) (Figura 16).
Figura 16. Electromiografía.

Realmente, el estudio de EMG es anormal en el 50% de los pacientes con una radiculopatía. Cuando la lesión es relativamente reciente (menos de 3 meses de evolución) y existe una debilidad motora en la exploración física, su sensibilidad aumenta al 50%. Sin embargo, en pacientes con una radiculopatía crónica, con dolor como único síntoma y con un examen neurológico normal, su rendimiento diagnóstico es inferior al 20%.
Termografía(30,33)
Técnica no invasiva consistente en la creación de imágenes a partir de la radiación infrarroja o el calor emitido por la superficie corporal, estableciendo un mapa de la temperatura superficial del organismo.
Figura 17. Termografía. Reproducido de Bandeira et al.(34).

Su uso como técnica diagnóstica se fundamenta en que diversas disfunciones neurológicas, vasculares, de tejidos blandos y musculoesqueléticas producen alteraciones en el aporte vascular que calienta la piel. Se propuso como una técnica segura, económica y efectiva para detectar una radiculopatía de origen lumbar pero, tras los resultados del metaanálisis realizado por Hoffman et al.(33), ha quedado de manifiesto que lo publicado hasta la actualidad no apoyaría el uso de la termografía para diagnosticar una radiculopatía lumbar o evaluar el dolor vertebral (Figura 17)(34).
Conclusiones
El dolor lumbar es como el dolor de cabeza, un síntoma que requiere un diagnóstico diferencial. El triaje unifica la historia clínica, la exploración física y las pruebas complementarias, y guía al médico asistencial para conseguir encuadrar al paciente en una de las 3 categorías básicas de dolor lumbar que existen (Figura 1).
Es obligatorio discernir el dolor lumbar inespecífico de los síndromes radiculares y de la patología espinal específica.
El triaje empodera al médico asistencial en su ubicación de primera línea, ya que la aplicación práctica del mismo le facilita manejarse con este síntoma complejo, así como costoso y tan prevalente.
Las pruebas complementarias no deberían ser solicitadas de forma rutinaria en el estudio del paciente con dolor lumbar. Es muy importante basarse en la historia clínica del paciente y el examen físico realizado a la hora de solicitar las pruebas complementarias adecuadas para alcanzar un diagnóstico clínico que oriente sobre la pauta terapéutica más idónea. Las guías clínicas y algoritmos son recomendables para conocer la pauta a seguir en presencia de un dolor lumbar en función de su tiempo de evolución (Figuras 1 y 3, Tablas 3 y 4).