Introducción
La gran mayoría de los movimientos de la extremidad superior que se realizan en el día a día involucran a la articulación del codo y es por ello por lo que resulta casi imperativo disponer de un codo estable e indoloro para poder realizarlos. El rango de movilidad normal de un codo es de 0° en extensión máxima hasta 140° de flexión, con un rango funcional para el desempeño de las actividades básicas de la vida diaria (ABVD) entre 30 y 130°. La articulación radiocapitelar permite aproximadamente 180° de pronosupinación, siendo requeridos al menos 50° de pronación y 50° de supinación para las ABVD(1).
La articulación del codo es una de las articulaciones más congruentes del cuerpo humano. No obstante, la luxación de codo es la segunda luxación más frecuentemente atendida en las áreas de urgencias, tras la luxación de hombro(2). Su incidencia es de 5-6 luxaciones de codo/100.000 adultos/año(2,3,4,5) y se ha estimado que 1 de cada 4 están asociadas a fracturas(2,5). Tiene una distribución bimodal con 2 picos de incidencia principales: el paciente joven con luxación aguda de codo a consecuencia de un traumatismo de alta energía y el paciente anciano con luxación aguda de codo a consecuencia de una caída desde la propia altura(4).
Figura 1. Principales estabilizadores de la articulación del codo. En el triángulo exterior pueden identificarse los estabilizadores primarios y en el interior los secundarios. Adaptación del artículo de Bryce et al.(6). aLCM: banda anterior de ligamento colateral medial cLCL: banda cubital de ligamento colateral lateral.

Para conocer el manejo de una inestabilidad traumática aguda de codo resulta crucial estar familiarizado con las estructuras anatómicas estabilizadoras de esta articulación. De esta manera, será mucho más sencillo reconocer e interpretar los hallazgos radiológicos, poder clasificar la inestabilidad aguda y poder decidir sobre el manejo de esta patología. Los estabilizadores del codo pueden clasificarse en(6)(Figura 1):
• Estabilizadores primarios/secundarios.
• Estabilizadores óseos/blandos(7)(Figura 2).
• Otros estabilizadores.
Figura 2. Estabilizadores óseos y estabilizadores blandos de la articulación del codo. A: visión anterior; B: visión medial; C: visión lateral. aLCM: banda anterior del ligamento colateral medial; Bi: bíceps; Br: braquial; C: capitellum; cLCL: banda cubital del ligamento colateral lateral; Co: coronoides; CR: cabeza del radio; LA: ligamento anular; LCL: ligamento colateral lateral; LCM: ligamento colateral medial; ME: musculatura extensora; MF: musculatura flexora; pLCM: banda posterior de ligamento colateral medial; rLCL: banda radial de ligamento colateral lateral; T: tróclea; tLCM: banda transversa del ligamento colateral medial; Tri: tríceps. Adaptación del artículo de Al-Ani et al(7).

• Estabilizadores primarios óseos. La articulación ulnohumeral, formada por la tróclea y el cúbito proximal, es el principal estabilizador de la articulación del codo(6,8). Su gran congruencia anatómica hace que esta articulación sea la principal estabilizadora a las fuerzas en valgo. Además, esta articulación –y específicamente la coronoides– actúa como principal contrafuerte en extensión, evitando el desplazamiento posterior del antebrazo. Closkey et al. demostraron, en un estudio cadavérico en el que se testaba la estabilidad del codo realizando resecciones seriadas de la coronoides, que al menos el 50% de la altura de esta es necesaria para mantener la estabilidad del codo(9).
• Estabilizadores primarios ligamentosos(10,11,12,13). Los estabilizadores blandos más importantes en la articulación del codo son:
– Banda cubital de ligamento colateral lateral (cLCL): principal estabilizador para las fuerzas en varo y supinación. Nace en la zona inferior del epicóndilo, discurre posteriormente a la cabeza del radio y se inserta en la cresta supinadora del cúbito. Su función principal es la de evitar la rotación medial del cúbito proximal respecto de la tróclea. La lesión de este ligamento provoca la aparición de la llamada inestabilidad posterolateral de codo.
– Banda anterior de ligamento colateral medial (aLCM): principal estabilizador para las fuerzas en valgo y pronación. Nace en la zona anteroinferior de la epitróclea y discurre distalmente hasta insertarse en el tubérculo sublime de la coronoides.
• Estabilizadores secundarios óseos. La cabeza del radio es el estabilizador secundario a las fuerzas de valgo tras el aLCM, convirtiéndose en el principal estabilizador si el ligamento está lesionado(6).
• Estabilizadores secundarios blandos(14). Son la cápsula articular (tanto anterior como posterior), la musculatura flexora-pronadora por el lado medial del codo y la musculatura extensora-supinadora del antebrazo, por el lado lateral.
• Otros estabilizadores(14). Dentro de este grupo, encontramos los músculos ancóneo, bíceps braquial, braquial y tríceps. Todos ellos actúan de forma dinámica realizando fuerzas de compresión en el codo durante los movimientos.
Mecanismo lesional
Figura 3. Mecanismo lesional de la inestabilidad posterolateral de codo descrita por O’Driscoll y Morrey. Estos autores describen que el traumatismo suele ser una caída apoyando el brazo con la muñeca en extensión y el hombro en semiabducción. Esto genera una carga axial proximal desde la muñeca generando una fuerza en valgo sobre el codo que se acompaña de una supinación del antebrazo como consecuencia de la torsión del tronco por la propia caída.

El mecanismo lesional más conocido para el desarrollo de una inestabilidad aguda traumática de codo fue el descrito por O’Driscoll y Morrey(15). Estos autores describen que el traumatismo suele ser una caída apoyando el brazo con la muñeca en extensión y el hombro en semiabducción. Esto provoca una carga axial proximal desde la muñeca generando una fuerza en valgo sobre el codo que se acompaña de una supinación del antebrazo como consecuencia de la torsión del tronco por la propia caída (Figura 3). Este conjunto de fuerzas provoca la lesión del complejo colateral lateral del codo, siendo el inicio de la cascada patológica para el desarrollo de la inestabilidad simple aguda posterolateral (Tabla 1). Este tipo de mecanismo es el más conocido y estudiado hasta la fecha, pero cabe destacar que, debido a los diferentes patrones de inestabilidad que pueden observarse, existe la posibilidad de que este no sea el único mecanismo que genere la inestabilidad traumática de codo.
Tabla 1. Cascada patológica de la inestabilidad posterolateral de codo

Evaluación inicial
Existen 2 tipos de pacientes que acuden a urgencias con una inestabilidad traumática aguda de codo: está el espectro de los pacientes que cuentan una luxación/subluxación de codo autorreducida o reducida por otros y, por el contrario, los pacientes que acuden a urgencias con el codo luxado. Durante la inspección del codo en este último grupo de pacientes va a destacar una deformidad de la extremidad superior en bayoneta (Figura 4), además de dolor y bloqueo de la movilidad activa y pasiva, característicamente en extensión.
Figura 4. Deformidad en bayoneta típica de un codo luxado.

Antes de la reducción de un codo luxado, debe realizarse siempre:
1. Evaluación del estado neurovascular distal del brazo afectado.
2. Control analgésico y sedante.
3. Radiografías simples de codo en proyección anteroposterior (AP) y lateral (Figura 5).
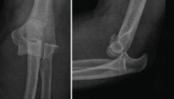
Figura 5. Radiografías simples de codo en proyección anteroposterior y lateral. En estas radiografías puede apreciarse una luxación posterolateral de un codo izquierdo, además de fractura de la cabeza del radio y fractura de la punta de la coronoides.

La maniobra de reducción de un codo luxado debe hacerse de la manera menos traumática posible. Para ello, como se mencionó anteriormente, resulta primordial un buen control álgico y la relajación del paciente mediante una sedación ligera. El paciente puede colocarse en diferentes posiciones en función de las preferencias del facultativo: prono, supino o, en ocasiones, sedestando(16). El punto más importante durante la maniobra de reducción es desbloquear la coronoides de la parte posterior del húmero. Esto se consigue mediante una supinación del antebrazo y extensión del antebrazo (provocará la separación del antebrazo respecto al húmero distal). Una vez desbloqueada la coronoides, el clínico debe aplicar una fuerza suave de acompañamiento sobre el olécranon hacia distal (provocará que la coronoides se deslice bajo la paleta humeral) para colocar el antebrazo en su posición anatómica correcta.
Tras la maniobra de reducción de un codo, al igual que tras cualquier maniobra de reducción de otra articulación, debe de hacerse de nuevo una evaluación del estado neurovascular y anotar cualquier tipo de cambio, evaluar la estabilidad de la articulación reducida y realizar de nuevo un estudio radiográfico. Se denomina inestabilidad persistente de codo aguda cuando, tras la maniobra de reducción satisfactoria, el codo es inestable en un rango de 0-90° de flexoextensión.
Pruebas complementarias
Radiografía simple
La radiografía simple representa el estudio complementario básico e imprescindible para la evaluación de cualquier lesión en el codo. Siempre deben ser realizadas una radiografía estándar en proyección AP y otra en proyección lateral para evaluar la congruencia articular y descartar fracturas asociadas.
Figura 6. Radiografía lateral de codo tras una maniobra de reducción de una luxación donde puede verse cómo el eje longitudinal del radio se encuentra alineado con la bisectriz del capitellum. Además, puede observarse un drop sign positivo (flecha negra). Este signo corresponde a un aumento de la distancia ulnohumeral de > 3 mm.

Tras la reducción de un codo luxado, en la evaluación radiográfica, el eje longitudinal del radio debe pasar por la bisectriz del capitellum (Figura 6). En ocasiones, puede apreciarse también un drop sign positivo(17)(Figura 6), que corresponde a un aumento de la distancia ulnohumeral de > 3 mm. Son signos de inestabilidad persistente de codo una mal alineación radiocapitelar tras la reducción y un drop sign persistente en las radiografías de control sucesivas.
Tomografía computarizada
La tomografía computarizada (TC) –y las reconstrucciones TC-3D– es una exploración complementaria de gran utilidad en los casos de inestabilidad de codo, sobre todo en aquellos en los que se sospeche la presencia de fracturas asociadas.
Resonancia magnética
Es la prueba de elección para la evaluación de la extensión de las lesiones de las partes blandas en las inestabilidades agudas de codo. En una resonancia convencional se interpretará como rotura completa ligamentosa cuando exista una discontinuidad en el trayecto del ligamento asociada a una extravasación de líquido intraarticular(13). Esto es importante tenerlo en cuenta porque en un 10-15% de las resonancias magnéticas de codo puede apreciarse un incremento de la señal tanto en la aLCM como en el cLCL sin que exista patología en dichos ligamentos(18).
Clasificación
La clasificación descrita por Morrey et al. en 1996 es la clasificación más conocida de la inestabilidad de codo(19)(Tabla 2A). En este artículo hablaremos de los diferentes tipos de inestabilidad aguda traumática de codo y nos guiaremos según la clasificación de Hildebrand, Patterson y King(20), que clasifica estas lesiones en función de las lesiones asociadas, y la posterior ampliación de Chang y King(21), sobre la inestabilidad compleja (Tabla 2B).
Tabla 2. Clasificaciones de la inestabilidad de codo

Inestabilidad aguda simple de codo
Se define como aquella inestabilidad de codo asociada a la lesión de al menos un estabilizador ligamentoso primario. La gran mayoría de estas lesiones se producen por el mecanismo de inestabilidad posterolateral de codo explicado por O’Driscoll y Morrey, y el resto podrían explicarse por un mecanismo de fuerza axial en varo, iniciándose la cascada de la inestabilidad por el complejo colateral medial.
Figura 7. Férula ortopédica articulada de codo. Este tipo de inmovilización permite controlar el rango de movilidad que puede realizar el paciente, a la vez que disminuye las fuerzas en varo sobre el codo cuando se eleva el hombro.

Tras la reducción de una luxación de codo, debe evaluarse la estabilidad en varo/valgo del codo en rangos medios de movilidad. Si clínicamente el codo es estable y las radiografías muestran una congruencia articular, debe inmovilizarse el codo en un sling para promover un protocolo de rehabilitación activo precoz(22). Si el paciente es muy aprehensivo, puede inmovilizarse con un vendaje compresivo a unos 90° de flexión y con una pronosupinación neutra. La inmovilización durante 7-10 días parece ofrecer un mejor confort para el paciente y reduce el dolor y la inflamación en los primeros días postraumatismo(23). El protocolo de rehabilitación activa precoz puede realizarse mediante una férula ortopédica que permita la movilidad del codo restringiendo el movimiento (grados máximos de extensión), pero no siempre es necesaria (Figura 7). El protocolo de rehabilitación precoz activa suele iniciarse con ejercicios autoasistidos de flexoextensión de codo a favor de la gravedad con el paciente en supino, tumbado sobre una camilla (Figura 8). Seguidamente, suele permitirse al paciente iniciar la pronosupinación activa con el codo en flexo a 90° para evitar la rigidez rotacional. El objetivo de este protocolo es conseguir un rango de movilidad completo o casi completo en unas 6-8 semanas. La potenciación muscular suele iniciarse a partir de las 8 semanas hasta la 12.ª. Durante estas 12 semanas, es de crucial importancia educar al paciente para evitar las fuerzas en varo sobre el codo para proteger la cicatrización del LCL (Figura 9).
Figura 8. Rehabilitación activa precoz con ejercicios de flexoextensión de codo asistida por la gravedad con el paciente en supino sobre una camilla.

Hackl et al. publican un metaanálisis realizado a partir de 4 estudios retrospectivos que comparan el tratamiento conservador de la inestabilidad simple de codo mediante inmovilización versus rehabilitación activa precoz y concluyen, tras el análisis de los datos, que la rehabilitación funcional precoz promueve un menor tiempo de incapacidad laboral, unos scores funcionales mejores y un menor grado de dolor(24).
Figura 9. Durante el programa de rehabilitación de una inestabilidad simple de codo es importante educar al paciente durante la elevación de la extremidad para evitar las fuerzas en varo sobre el codo para proteger la cicatrización del ligamento colateral lateral (LCL). Elevación del brazo sin abducción del hombro protegiendo el LCL.

Puntos clave
• Inmovilizaciones cortas (no más de 7-10 días).
• Protocolo de rehabilitación precoz autoasistido durante 6 semanas con ejercicios de flexoextensión y posteriormente de pronosupinación para evitar la rigidez articular.
• Potenciación a partir de las 8 semanas.
• Evitar las fuerzas en varo.
Si clínica o radiográficamente existen signos de luxación/subluxación persistente, suele estar indicada una revisión quirúrgica. La inestabilidad persistente puede ser debida a:
• Lesión de la cápsula y de la musculatura grave.
• Interposición de partes blandas/fragmentos condrales.
Figura 10. Evaluación intraoperatoria de la lesión del ligamento colateral medial (LCM) mediante la maniobra de varo forzado. A: inestabilidad persistente con luxación ulnohumeral a pesar de la reparación del complejo del ligamento colateral lateral (LCL); B: codo estable tras la reparación del LCL con la maniobra de varo forzado.

Es importante tener en cuenta que la visualización del drop sign en las primeras radiografías de control no es un signo de inestabilidad persistente, ya que este puede ser corregido mediante ejercicios activos de flexión de codo (contracción de bíceps) limitando la abducción del hombro para evitar las fuerzas en varo sobre el codo(25).
Figura 11. Radiografías de control en proyección anteroposterior y lateral en un paciente afecto de inestabilidad simple de codo persistente en el que se le realizó una reparación aguda del ligamento colateral lateral (LCL) y del ligamento colateral medial (LCM) mediante un sistema de arpones y suturas.

Típicamente, suele realizarse la reducción abierta mediante un abordaje posterior de codo o un abordaje lateral y medial combinado. En primer lugar, se aborda la zona lateral de la articulación del codo mediante un abordaje lateral de Kocher para realizar una inspección en busca de fragmentos óseos condrales o partes blandas interpuestas. El siguiente paso sería la reparación de LCL, el cual suele estar avulsionado de su inserción más proximal en el epicóndilo. La reparación típicamente se realiza mediante un sistema de anclaje con suturas, siendo importante también la posible lesión muscular de la región extensosupinadora. Una vez realizada la sutura de la zona ligamentosa y muscular lateral, se realiza una exploración bajo control escópico para evaluar la estabilidad del codo en rangos medios de movilidad y en posición de rotación neutra y pronación (evaluar la estabilidad del codo en supinación puede poner en riesgo la reparación del LCL). Si el codo sigue siendo inestable, entonces debe tenerse en cuenta realizar una reparación del LCM (Figura 10). Al igual que sucede con el LCL, la lesión del LCM suele localizarse en su inserción más proximal, aunque en ocasiones puede estar avulsionado del tubérculo sublime. La técnica de reparación empleada también suele ser mediante un sistema de arpón con suturas y, tras la realización de esta, deben repararse las lesiones asociadas en la musculatura flexopronadora (Figura 11). Si tras la reparación del LCL y del LCM, el codo sigue siendo inestable, debe colocarse un fijador externo de codo durante unas 4-6 semanas. Puede usarse, en función de las preferencias del cirujano, un fijador externo fijo o articulado.
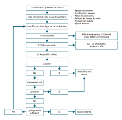
Figura 12. Algoritmo recomendado de actuación en las inestabilidades simples de codo. LCL: ligamento colateral lateral; LCM: ligamento colateral medial; RHB: rehabilitación.

En la Figura 12, se muestra un algoritmo recomendado de actuación en las inestabilidades simples de codo.
Inestabilidad compleja codo
Este grupo incluye un conjunto de lesiones caracterizadas por la asociación de lesiones ligamentosas y óseas, es decir, se incluye aquel grupo de inestabilidades caracterizadas por una luxación de codo asociada a fractura de uno o más estabilizadores óseos combinada con la lesión de los estabilizadores ligamentosos. Las lesiones incluidas son:
• Inestabilidad rotatoria posteromedial en varo: esta lesión se define como la lesión del LCL asociada a la fractura del aspecto anteromedial de la coronoides.
• Tríada terrible de codo: esta lesión está caracterizada por una luxación/subluxación de codo asociada a una fractura de la cabeza del radio, fractura de coronoides y lesión (al menos) del LCL.
• Fractura-luxación transolecraneana: caracterizada por una fractura que afecta la cavidad sigmoidea mayor del olécranon provocando un desplazamiento anterior del antebrazo respecto al húmero. En la fractura-luxación transolecraneana, la articulación radiocubital proximal no está lesionada. Esta característica es la principal diferencia con la fractura-luxación de Monteggia (Figura 13).
Figura 13. La diferencia entre una fractura-luxación transolecraneana y una fractura luxación de Monteggia de tipo 1 viene dada por la presencia o ausencia de lesión en la radiocubital proximal.

Inestabilidad rotatoria posteromedial en varo
El aspecto anteromedial de la coronoides engloba el tubérculo sublime, lugar de la inserción distal de la banda aLCM. Fracturas que engloban esa zona de la coronoides aparecen como consecuencia, generalmente, de una caída sobre la mano extendida, hecho que provoca una fuerza axial sobre el codo asociada a una fuerza torsional en varo y posteromedial. Estas fuerzas provocan una rotura del LCL, generalmente asociada a una rotura de la banda pLCM y una fractura por compresión en el aspecto anteromedial de la coronoides(26).
Tabla 3. Clasificación de las fracturas de coronoides según Regan y Morrey, y según O’Driscoll et al.

La mejor exploración complementaria para evaluar las fracturas de coronoides es el estudio de TC, que además de permitirnos clasificar la fractura de coronoides por su tamaño (clasificación de Regan y Morrey)(27), nos permitirá valorar la fractura en un plano coronal (clasificación de O’Driscoll et al.)(28)(Tabla 3). Cuando el aspecto anteromedial de la coronoides está afectado, en la TC, también podrá apreciarse la inestabilidad rotatoria del codo.
La mayoría de las fracturas de coronoides pueden ser tratadas de manera conservadora(29). El tratamiento conservador se basa en la inmovilización durante 3 semanas con una férula braquiopalmar seguida de 3 semanas de inmovilización intermitente permitiendo al paciente realizar movimientos de flexoextensión de codo con el brazo pegado al cuerpo (para evitar las fuerzas en varo que pudieran condicionar una correcta cicatrización ligamentosa). Las recomendaciones terapéuticas ante este tipo de inestabilidad se resumen en la Tabla 4(29).
Tabla 4. Criterios para la decisión del manejo de las fracturas de coronoides en la inestabilidad compleja de codo

La fijación de la coronoides puede realizarse mediante tornillos, lazadas de sutura o placas preconformadas de coronoides. El manejo postoperatorio debe incluir durante las 6 primeras semanas una protección de la reparación ligamentosa. A partir de la 6.ª semana, pueden iniciarse estiramientos pasivos y activos asistidos del codo con el objetivo de recuperar el rango de movilidad funcional.
Tríada terrible
Este patrón de inestabilidad compleja de codo se caracteriza por una luxación posterior de codo asociada a 3 lesiones principales (Figura 14):
• Fractura de la cabeza del radio.
• Rotura del LCL.
• Fractura de la coronoides.
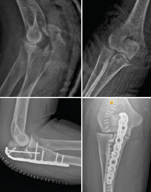
Figura 14. Tríada terrible de codo derecho donde puede apreciarse en las imágenes de tomografía computarizada la fractura de la cabeza del radio, la fractura de la coronoides y la subluxación posterolateral de la ulnohumeral.

El mecanismo lesional de estas lesiones es el patrón de inestabilidad posterolateral descrito por Morrey y O’Driscoll(15).
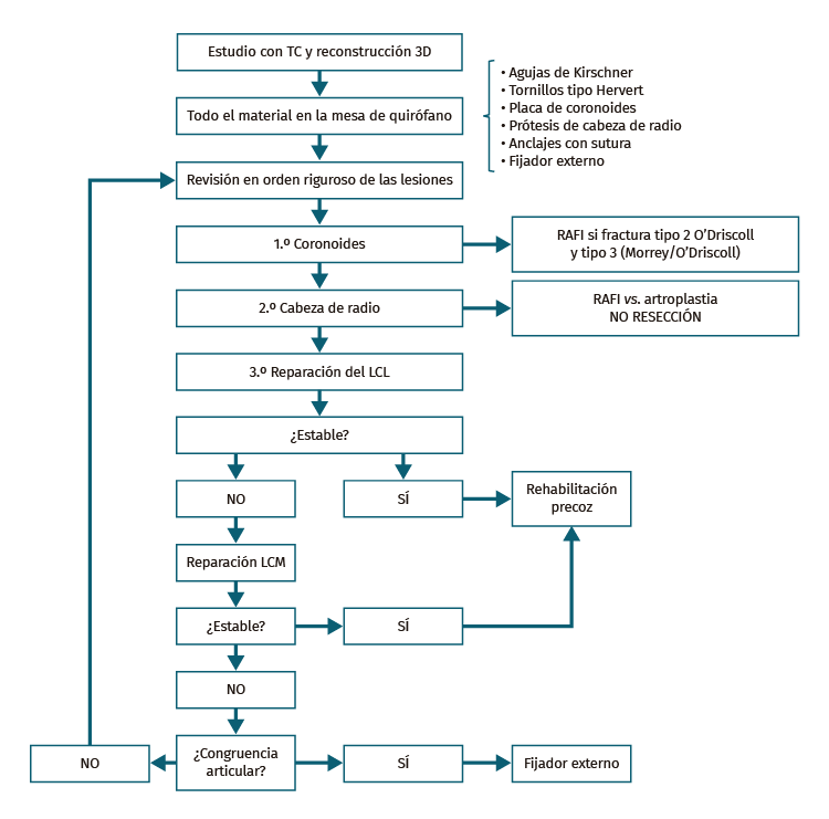
El objetivo quirúrgico principal de la tríada terrible de codo es la restauración de la funcionalidad de la articulación con una buena estabilidad(30). El mayor conocimiento de la patofisiología de esta lesión y el manejo conciso de cada una de las lesiones en los últimos años ha permitido disminuir el número de complicaciones y la tasa de reoperaciones. Para ello, los autores recomiendan seguir el protocolo de los “principios fundamentales en el manejo de la tríada terrible de codo”(31)(Figura 15).
Figura 15. Algoritmo recomendado para el manejo de las tríadas terribles de codo.

Realizando un manejo adecuado de estas lesiones, es esperable conseguir la recuperación del rango de movilidad funcional en la mayoría de los pacientes. Las causas más frecuentes de reintervención son(31):
• Rigidez de codo.
• Inestabilidad persistente. Se ha reportado una tasa de inestabilidad persistente de entre un 8 y un 45% de los casos. Pueden ser factores de riesgo una demora en la cirugía, fracturas conminutas de la cabeza del radio, lesión del LCM no reparada o fracturas de coronoides no sintetizadas(30).
• Neuropatía del cubital.
• Aflojamiento protésico.
• Osificación/Calcificación heterotópica.
Puntos clave
• Estudio en 3D de TC.
• Manejo quirúrgico: 1.º coronoides, 2.º cabeza del radio, 3.º LCL ± LCM.
• Todo el material sobre la mesa quirúrgica.
• Coronoides: sintetizar si la fractura corresponde a una fractura O’Driscoll de tipo 2 o 3(32).
• Cabeza del radio: osteosíntesis o artroplastia. Duckworth et al. publican una tasa del 100% de inestabilidad persistente en aquellos casos de tríada terrible en los que se realizó resección de la cabeza del radio(33).
Fractura-luxación transolecraneana
Esta lesión se encuentra dentro del espectro de las lesiones de la inestabilidad compleja de codo, aunque existen diferentes estudios donde se ha reportado la ausencia de lesión discernible en los estabilizadores ligamentosos(34,35,36). Esto comporta que el principio fundamental del tratamiento de estas lesiones es restablecer la anatomía de la fosa sigmoidea mayor y la coronoides. Restablecer la estabilidad del principal estabilizador del codo (articulación ulnohumeral) es suficiente para restablecer la estabilidad del codo (Figura 16).
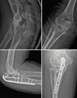
Figura 16. Fractura luxación transolecraneana de codo tratada quirúrgicamente mediante la reducción abierta anatómica y fijación interna con placa preconformada de cúbito proximal.

Las placas preconformadas de cúbito proximal son de elección en este tipo de fractura(37,38,39,40). Esto es debido a que nos permiten realizar una reducción anatómica de todos los fragmentos y restablecer tanto la anatomía de la fosa sigmoidea mayor como de la coronoides. En ocasiones, puede ser necesario el uso de injerto óseo para la reconstrucción de la fosa sigmoidea mayor, dado que estas fracturas suelen ser consecuencia de impactos de alta energía y puede encontrarse mucha conminución del foco de fractura(41). Los errores más comunes durante el manejo quirúrgico de estas fracturas-luxaciones son(42):
• Fijación subóptima.
• Mala reducción de la coronoides.
• Ausencia de restauración del ángulo dorsal del cúbito proximal.
El manejo postoperatorio debería incluir una movilidad precoz de la articulación. Puede realizarse mediante férulas ortopédicas con bloqueo de la flexoextensión durante las primeras semanas.
Conclusiones
La inestabilidad aguda de codo es una patología frecuente. El conocimiento de la anatomía ósea y ligamentosa, así como el entendimiento de la estabilidad de esta, resultan muy importantes a la hora de reconocer los diferentes patrones de inestabilidad y el manejo terapéutico de los mismos. En esta patología, el estudio con TC y TC en 3D es de gran ayuda, ya que nos ayudan a identificar fracturas que pueden pasar desapercibidas en las radiografías simples y que, por lo tanto, pueden comportar un factor de riesgo para la inestabilidad persistente de un codo. Como norma general, la inestabilidad simple podrá ser manejada conservadoramente en la mayoría de los casos mediante un protocolo de rehabilitación precoz y podrán esperarse unos buenos resultados clínicos. La inestabilidad compleja de codo suele requerir de un manejo quirúrgico enfocado a la reparación de los estabilizadores óseos y ligamentosos pertinentes, con el objetivo de restaurar la estabilidad y la funcionalidad del codo.